Informationen zu Transaktionsdefinitionen für den Einkauf

Eine Transaktionsdefinition ist die Vorlage für eine Einkaufs-Transaktion. Sie enthält die Buchhaltungseinstellungen, Workflowregeln und andere Konfigurationsoptionen, die den Verlauf der Transaktion bestimmen. Einige Beispiele für Transaktionsdefinitionseinstellungen sind die folgenden:

  • Gibt an, ob Benutzer einen Preis eingeben können, der vom vorgeschlagenen Preis abweicht
  • Gibt an, ob die Transaktion Zwischensummen enthält
  • Wie teilweise erfüllte Transaktionen verarbeitet werden
  • Welche Benutzer, Gruppen oder beide Zugriff auf die Transaktion haben
  • Welche Auswirkungen die Transaktion auf die Buchhaltung hat

Erfahren Sie mehr zum Thema Einstellungen für die Transaktionsdefinition.

Wie flexibel Sie Transaktionsdefinitionen hinzufügen und bearbeiten können, hängt davon ab, ob Ihr Unternehmen Standard- oder erweiterte Workflows verwendet.

Wenn Sie Standard-Workflows verwenden,

Der Standard-WorkflowWerden mit Sets geliefert von vorkonfigurierten Transaktionsdefinitionen. Sie können die Standarddefinitionen für Transaktionen nicht entfernen. Sie können einige Konfigurationseinstellungen bearbeiten, z. B. angeben, welche Benutzer oder Gruppen Zugriff auf die Transaktionsdefinition haben oder ob die Bearbeitung zulässig ist.

Sage Intacct empfiehlt, die standardmäßigen Transaktionsdefinitionen nicht zu bearbeiten. Duplizieren Sie stattdessen eine Transaktionsdefinition und bearbeiten Sie dann die duplizierte Transaktionsdefinition nach Bedarf (erfordert einen erweiterten Workflow).

Standarddefinitionen für Transaktionen für den Einkauf

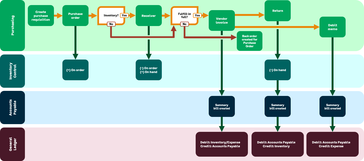
Der Standard-Workflow, den Sie installieren, bestimmt, welche Transaktionsdefinitionen für den Einkauf installiert sind. Wenn Sie den Workflow in der Produktoberfläche auswählen, wird eine Grafik angezeigt, die die Transaktionsdefinitionen und ihre Auswirkungen auf Bestand, Kreditorenbuchhaltung und Hauptbuch zeigt.

Die Workflows sind:

Wenn Sie erweiterte Workflows verwenden

Nachdem Sie Standard-Workflows verwendet und erweiterte Workflows aktiviert haben, können Sie einige der vorkonfigurierten Standard-Transaktionsdefinitionen an Ihre Geschäftsanforderungen anpassen. Ein erweiterter Workflow bietet Ihnen mehr Flexibilität bei der Bestimmung der in einem Workflow enthaltenen Transaktionstypen, der Reihenfolge, in der die Transaktionen verarbeitet werden, und der Buchführungsregeln für jede Transaktionsdefinition. Für die Bestandskontrolle werden erweiterte Workflows empfohlen.

Der Verbrauchsmaterialbestand ist für die Verwendung erweiterter Workflows vorkonfiguriert, und es wird automatisch eine Transaktionsdefinition für die Einkauf Verbrauchsmaterialien für Sie generiert: SYS-Verbrauchsmaterialanforderung. Wenn Sie über Abteilung spezifische Genehmigung Richtlinien verfügen, können Sie duplizieren Definitionen für Verbrauchsmaterialanforderungen Transaktion erstellen, die mit bestimmten Genehmigung Richtlinien verwendet werden. Erfahren Sie mehr zum Thema Einkauf von Verbrauchsmaterialien.

Da sich diese Flexibilität auf Nebenbuch- und Hauptbuchkonten sowie die Bestandsbewertung auswirkt, empfiehlt Sage Intacct, dass diese Art von Anpassungen der Transaktionsdefinition von Personen vorgenommen werden, die mit dieser Art von Geschäftsprozessänderungen vertraut sind.

Mehr erfahren Informationen zu Standard- und erweiterten Workflows.

Beispiel für Transaktionsdefinitionen in einem Workflow

Im Folgenden finden Sie ein Beispiel für Transaktionsdefinitionen in einem Workflow für Einkauf und Bestand.

Die Transaktion im Workflow ist Bestellanforderung, Bestellung, Empfänger, Lieferant und Rückgabe oder Sollbuchung. Außerdem wird sichtbar, wie sich die jeweilige Transaktionsdefinition auf die Gesamtbestände, die Kreditorenbuchhaltung und das Hauptbuch auswirkt.