Exemple : Entité affiliée avec un plan d’entité IET de base pour les éliminations automatisées
Vous pouvez utiliser le plan de base ou avancé pour les mises en correspondance de paires d'entités de transaction inter-entités combinée à la section d'entité affiliée afin de déterminer les écritures d'élimination pour les comptes de transaction inter-entités automatisés. Lors de l'élimination, Intacct obtient la paire d'entités et la liste des entités affiliées à partir des entités du livre de rapports.
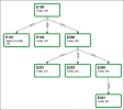
L’exemple de consolidation suivant illustre une consolidation à plusieurs niveaux qui utilise la consolidation de propriété avancée.
Le tableau suivant répertorie un plan simplifié de mappage des paires d’entités IET avec des comptes pour les transactions inter-entités automatisées de cet exemple de livre de rapports :
| Entité | Compte client | Compte créditeur |
|---|---|---|
| E100 | 1250 Compte client inter-entités | 2060 Compte fournisseur inter-entités |
| E101 | 1250 Compte client inter-entités | 2060 Compte fournisseur inter-entités |
| E102 | 1250 Compte client inter-entités | 2060 Compte fournisseur inter-entités |
| E200 | 1250 Compte client inter-entités | 2060 Compte fournisseur inter-entités |
| E201 | 1250 Compte client inter-entités | 2060 Compte fournisseur inter-entités |
| E202 | 1250 Compte client inter-entités | 2060 Compte fournisseur inter-entités |
| E300 | 1250 Compte client inter-entités | 2060 Compte fournisseur inter-entités |
| E301 | 1250 Compte client inter-entités | 2060 Compte fournisseur inter-entités |
En utilisant la table et la dimension d’entité affiliée, les éliminations auront lieu comme suit :
- E300 : Éliminer les montants des IET 1250 et 2060 pour les entités affiliées, y compris E300 et E301.
- E200 : Éliminez les montants dans les transactions inter-entités pour les formulaires 1250 et 2060 pour les entités affiliées, notamment E300, E201 et E202.
- E100 : Éliminer les montants dans les IET pour 1250 et 2060 pour les entités affiliées, y compris E200, E101 et E102.
Intacct élimine uniquement les montants du groupe de rapports comprenant des entités correspondantes et des entités affiliées.
Éliminations de sous-ensembles
Pour plus d'informations sur les éliminations de sous-ensembles avec la section d'entité affiliée, consultez Exemple 2 : Utiliser la dimension d’entité affiliée dans un livre de consolidation de sous-ensemble.
Disponibilité régionale
La dimension d’entité affiliée est généralement disponible dans les régions suivantes :
- Australie
- Canada
- Afrique du Sud
- Royaume-Uni
- États-Unis
