Budgétisation de base vs Sage Intacct Planning (avec budgets)

Sage Intacct Planning est une solution intuitive de planification dans le cloud qui élimine votre dépendance à l’égard de feuilles de calcul non contrôlées, rigides et non sécurisées et les remplace par une source unique de vérité financière en temps réel pour une prise de décision agile et sûre.

Le tableau ci-dessous décrit les principales différences de fonctionnalités entre la budgétisation de base, fournie en standard avec Intacct, et Sage Intacct Planning.

Fonctionnalité Budgétisation de base Planification
Prise en charge des dimensions
Prise en charge d’Excel
Rapport sur le budget
Budget vs. Comparaison des valeurs réelles
Basé sur le cloud
Modèles de lignes budgétaires  
Partage total ou partiel du budget  
Collaboration en temps réel  
Modèles financiers avec formules  
Scénarios d’hypothèses  
Prévisions directes  

De quoi ai-je besoin ?

Budgétisation de base Prend en charge les fonctionnalités les plus fondamentales nécessaires lors de la création d’un budget. Vous créez un budget dans un tableur externe, tel que Microsoft® Excel, puis importez la feuille de calcul dans Intacct pour l’utiliser. Cette solution est recommandée pour les sociétés ayant des besoins de budgétisation simples.

En revanche, Planification Sage Intacct Possède des fonctionnalités qui étendent les capacités de budgétisation et de planification pour prendre en charge un cycle continu de budgétisation et de planification tout au long de l’année. Cette solution est particulièrement utile pour les sociétés qui ont besoin de collaborer sur un budget et de gérer des lignes budgétaires avec plusieurs chefs de service ou propriétaires d’unités commerciales. Il est également recommandé aux sociétés qui ont besoin de plus de fonctionnalités pour prendre en charge un processus de budgétisation et de planification complexe.

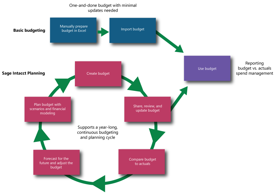
Comparaison des flux de travail

Sage Intacct Planning offre non seulement des fonctionnalités supplémentaires pour prendre en charge des besoins commerciaux plus complexes, mais il simplifie également le processus de création d’un budget utilisable.

Flux de travail Budgétisation de base Sage Intacct Planning
Créer un budget
  1. Créer de nouvelles périodes de référence si nécessaire
  2. Télécharger le modèle de budget
  3. Vous pouvez également créer un rapport personnalisé pour exporter les données réelles
  4. Calculer et préparer manuellement les données budgétaires dans Excel
  5. Remplir le modèle de budget avec des données préparées
  1. Créer une structure de budget par l’intégration
  2. Saisir des lignes budgétaires
Partager, examiner et mettre à jour le budget Non pris en charge
  1. Partager le budget avec les parties prenantes
  2. Réviser le budget à l’aide de tableaux de bord et de rapports
  3. Mettre à jour les lignes budgétaires en fonction des commentaires
Importer le budget dans Intacct
  1. Enregistrer le modèle de budget au format CSV
  2. Importer dans Intacct
  1. Importer des données budgétaires dans Intacct via l’intégration
Utiliser le budget

Génération de rapports

Budgets vs valeurs réelles

Gestion des dépenses

Bien que la création d’un budget soit simplifiée et étendue avec Planning, l’utilisation d’un budget dans Intacct reste la même. Vous pouvez toujours générer des rapports sur le budget, comparer votre budget à vos dépenses réelles et appliquer des limites de dépenses avec Gestion des dépenses.

Différence de flux de travail entre la budgétisation de base et Sage Intacct Planning. Vous pouvez créer des budgets directement dans Planning et exécuter des prévisions, des modèles financiers, des scénarios hypothétiques et des comparaisons entre le budget et les données réelles.

Si vous commencez par la budgétisation de base, vous pouvez toujours vous familiariser avec Sage Intacct Planning et vous abonner ultérieurement à tout moment.

Voir Utiliser Sage Intacct Planning avec Sage Intacct pour en savoir plus sur l’interaction de Sage Intacct Planning avec Intacct.