À propos des définitions de transaction d’Achats

Une définition de transaction est un modèle créé pour vos transactions d’Achats. Elle contient les paramètres de comptabilité, les règles de flux de travail et d’autres paramètres de configuration qui déterminent le comportement de la transaction. Voici quelques exemples de paramètres de définition de transaction :

  • S’il faut autoriser les utilisateurs à saisir un prix différent du prix suggéré
  • Si la transaction comprend des sous-totaux
  • Comment les transactions partiellement exécutées sont traitées
  • Les utilisateurs, les groupes ou les deux qui ont accès à la transaction
  • Quel est l’effet de la transaction sur la comptabilité

En savoir plus sur Paramètres de définition de transaction.

Le niveau de flexibilité dont vous disposez pour ajouter et modifier des définitions de transaction varie selon que votre société utilise des flux de travail standard ou avancés.

Certains champs d’une définition de transaction affectent directement les soldes de stock et le grand livre. Les modifications apportées à ces champs peuvent avoir un impact significatif sur la comptabilité et l’évaluation des stocks. Sage Intacct vous recommande de ne pas modifier les définitions de transaction standard. Au lieu de cela, dupliquer un définition de transaction, puis modifiez le définition de transaction dupliqué si nécessaire (nécessite un flux de travail avancé). Cela permet de conserver la logique comptable initiale et simplifie le dépannage.

Si vous utilisez des flux de travail standard

Les flux de travail standard sont fournis avec des ensembles de définitions de transaction préconfigurées.

Vous ne pouvez pas supprimer les définitions de transaction standard. Vous pouvez modifier certains paramètres de configuration, tels que la définition des utilisateurs ou des groupes ayant accès à la définition de transaction ou l’autorisation ou non de la modifier.

Définitions de transaction d’Achats par défaut

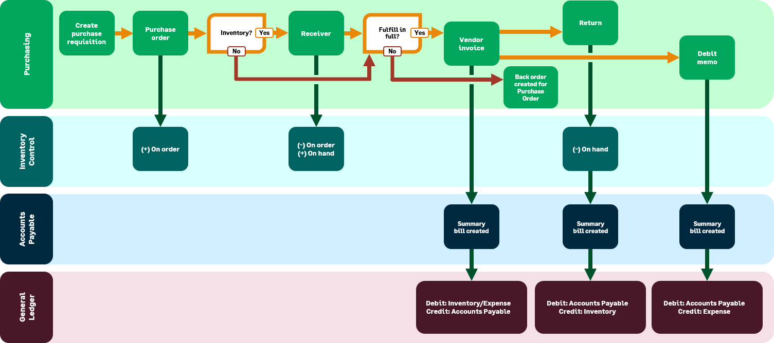
Le flux de travail standard que vous installez détermine les définitions de transaction d’achat installées. Lorsque vous sélectionnez le flux de travail dans l’interface du produit, un graphique s’affiche qui montre les définitions de transaction et leur effet sur le contrôle des stocks, la Comptabilité fournisseurs et le Grand livre.

Les flux de travail sont les suivants :

Si vous utilisez des flux de travail avancés

Après avoir utilisé et activé des flux de travail avancés, vous pouvez personnaliser certaines définitions de transactions standard préconfigurées en fonction des besoins de votre entreprise. Un flux de travail avancé vous offre une plus grande flexibilité pour déterminer les types de transactions incluses dans un flux de travail, l’ordre dans lequel les transactions sont traitées et les règles comptables pour chaque définition de transaction. Des flux de travail avancés sont recommandés pour le contrôle des stocks.

L’inventaire des fournitures est préconfiguré pour utiliser des flux de travail avancés, et une définition de transaction d’achat de fournitures est automatiquement générée pour vous, la demande SYS-Supplies. Si vous disposez de stratégies d’approbation spécifiques à un service, vous pouvez créer des définitions de transaction de demande de fournitures dupliquées à utiliser avec des stratégies d’approbation spécifiques. En savoir plus sur Achat de fournitures.

Étant donné que cette flexibilité a un impact sur les comptes du livre auxiliaire et du grand livre et sur l’évaluation des stocks, Sage Intacct recommande que ces types d’ajustements de définition de transaction soient effectués par une personne qualifiée pour effectuer ce type de changement de processus d’affaires.

En savoir plus À propos des flux de travail standard et avancés.

Exemple de définitions de transaction dans un workflow

Voici un exemple de l’impact d’un flux de travail de définition de transaction d’Achats sur le contrôle des stocks, le Grand livre et la Comptes clients.

La séquence de transactions dans le worfklow est la demande d’achat, le bon de commande, le bon de réception, le fournisseur et la note de retour ou de débit. Elle montre également comment chaque définition de transaction affecte les totaux de stock, les Comptes fournisseurs et le Grand livre.