Presupuesto básico vs. Sage Intacct Planning (con presupuestos)

Sage Intacct Planning es una solución intuitiva de planificación en la nube que elimina tu dependencia de hojas de cálculo incontroladas, inflexibles e inseguras, y las sustituye por una única fuente de verdad financiera en tiempo real para una toma de decisiones ágil y segura.

En la siguiente tabla se describen las principales diferencias entre la elaboración de presupuestos básica, que viene de serie con Intacct, y Sage Intacct Planning.

Función Presupuesto básico Planificación
Compatibilidad con dimensiones
Compatibilidad con Excel
Informe sobre el presupuesto
Presupuesto vs. Comparación de datos reales
Basado en la nube
Plantillas de líneas presupuestarias  
Reparto total o parcial del presupuesto  
Colabora en tiempo real  
Modelos financieros con fórmulas  
Escenarios hipotéticos  
Previsiones continuas  

¿Qué necesito?

Presupuesto básico Admite la funcionalidad más fundamental necesaria al crear un presupuesto. Crea un presupuesto en una aplicación de hoja de cálculo externa, como Microsoft® Excel, y, a continuación, importa la hoja de cálculo a Intacct para su uso. Esta solución se recomienda para empresas con necesidades presupuestarias simples.

Por el contrario, Planificación de Sage Intacct tiene características que amplían las capacidades de presupuestación y planificación para respaldar un ciclo continuo de presupuestación y planificación de un año de duración. Esta solución es especialmente útil para las empresas que necesitan colaborar en un presupuesto y administrar líneas presupuestarias con varios jefes de departamento o propietarios de unidades de negocio. También se recomienda para empresas que necesitan más funcionalidad para respaldar un proceso complejo de presupuesto y planificación.

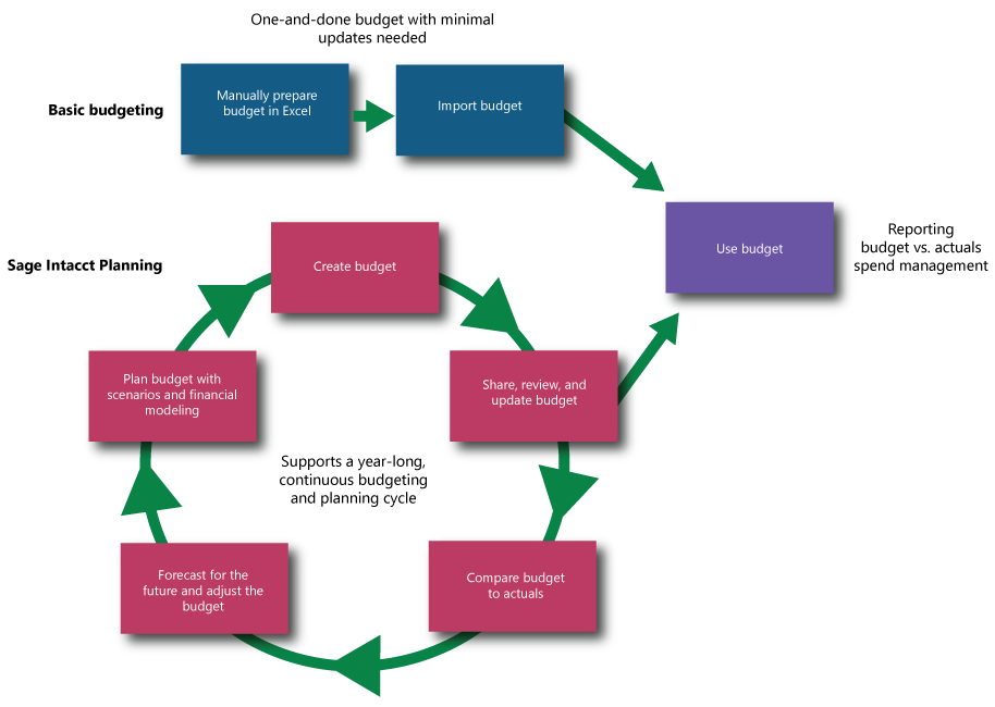
Comparación del flujo de trabajo

Sage Intacct Planning no solo ofrece funciones adicionales para satisfacer necesidades empresariales más complejas, sino que también simplifica el proceso de creación de un presupuesto utilizable.

Flujo de trabajo Presupuesto básico Planificación de Sage Intacct
Crear presupuesto
  1. Crear nuevos periodos de informe según sea necesario
  2. Descargar plantilla de presupuesto
  3. También puedes crear un informe personalizado para exportar datos reales
  4. Calcule y prepare manualmente los datos del presupuesto en Excel
  5. Rellena la plantilla de presupuesto con datos preparados
  1. Crear una estructura presupuestaria a través de la integración
  2. Introducir líneas de presupuesto
Compartir, revisar y actualizar el presupuesto No se admite
  1. Compartir el presupuesto con las partes interesadas
  2. Revisar el presupuesto con paneles de control e informes
  3. Actualizar las líneas presupuestarias en función de los comentarios
Importar presupuesto a Intacct
  1. Guardar la plantilla de presupuesto como archivo CSV
  2. Importar a Intacct
  1. Importar datos presupuestarios a Intacct a través de la integración
Utilizar el presupuesto

Informe

Presupuestos vs. Reales

Gestión de gastos

Aunque la creación de un presupuesto se simplifica y amplía con Planificación, el uso de un presupuesto en Intacct sigue siendo el mismo. De todos modos, puedes informar sobre el presupuesto, comparar tu presupuesto con tus datos reales y aplicar límites de gasto con Gestión de gastos.

Diferencia en el flujo de trabajo entre la elaboración de presupuestos básicos y Sage Intacct Planning. Puedes crear presupuestos directamente en Planificación y ejecutar previsiones, modelos financieros, escenarios hipotéticos y comparaciones del presupuesto con los datos reales.

Si comienzas con un presupuesto básico, siempre puedes convertirte en Sage Intacct Planning y suscribirte más tarde en cualquier momento.

Ver Utilizar Sage Intacct Planning con Sage Intacct para obtener más información sobre cómo interactúa Sage Intacct Planning con Intacct.